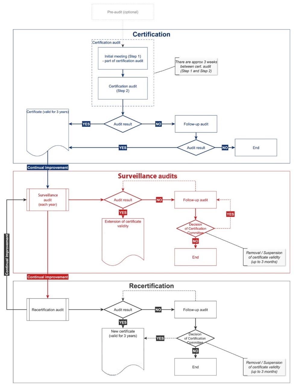
Certification Process

  • Home
  • Certification Process

Certification Process

image